今天是:

学术交流

学术交流

当前位置: 部门首页 >> 学术交流 >> 正文

方法|学术研究的三种基本路向

发布日期:2025-12-30    作者:施柏铨     来源: 量化研究方法    点击:
作者简介:


约翰·W.克雷斯维尔(John W. Creswell)

博士,密歇根大学家庭医疗系教授,密歇根混合方法研究及奖学金项目联席主任。他发表了很多关于混合方法研究、定性研究以及研究设计的文章,出版了28部著作。  


 J.大卫·克雷斯维尔(J.David Creswell)

博士,卡内基梅隆大学心理学副教授,健康与人类表现实验室主任。


研究路向就是研究的规划和程序,从宽泛的假定一直延伸到详细的数据收集、分析和解读等具体步骤。这里的规划是关于大的决策方面的,在具体实操方面没有必要和我们自己所理解的顺序相一致,也没有必要和这里的讨论顺序相一致。总体决策指的是应该沿着哪个路向来研究一个主题,包括研究所用的基本假定,探究问题的程序(又称研究设计),收集、分析和解读数据的具体研究方法。研究路向的选择,还要建立在研究课题或议题的性质、研究者本人的经历,以及研究结果的受众的基础上。因此,在本书中,研究路向、研究设计以及研究方法是三个关键术语。三个术语所反映的研究视角依次体现了研究的总体架构和具体方法步骤。

研究的三种路向


本书将研究路向分为三种:(1)定性方法;(2)定量方法;(3)混合方法。毫无疑问,这三种路向并不像乍看上去那样互不相干。不应该把定性方法和定量方法看作一成不变的、相互独立的类别,二元对立或非此即彼;而应该把它们看作一个连续统上的两个端点(Creswell,2015;Newman & Benz,1998)。例如,一项研究可能更靠近定性端,另一项研究可能更靠近定量端。混合方法研究处于连续统的中间位置,因为它既包括定性方法的元素,也包括定量方法的元素。

定性研究和定量研究之间的区别通常是,前者用的是语词(定性),后者用的是数字(定量);或用一种更好的说法,定量方法使用封闭性的问题和回答(定量假设),定性方法使用开放性的问题和回答(定性访谈问题)。一种更完备的区分这两者间差异的程度的方法是依据研究者所采纳的基本哲学假定、所采用的研究策略类型(例如,定量实验研究还是定性案例研究),以及实施这些策略时所采用的具体方法(例如,用测量工具收集定量数据,或者通过观察场景来收集定性数据)来判断。此外,这两种路向都有一个历史演变过程:从19世纪末到20世纪中叶,定量方法主导着社会科学研究;到了20世纪后半叶,学者对定性研究的兴趣开始增加,与此同时,混合研究方法也应运而生。在这样的背景下来检视这三个关键术语,将大有裨益。

  • 定性研究所探索和理解的,是个体或群体对社会或人类问题所赋予的意义。研究过程是让问题逐渐浮现出来,通常是在参与者所处的环境中收集数据,沿着从特殊到一般的归纳逻辑分析数据,研究者再对数据的意义进行解读。定性研究的最终书面报告的结构形式灵活多样。定性研究者主张:对有些问题的研究建议使用归纳法,个别意义应当受到关注,对情境复杂性的报告也很重要。

  • 定量研究是通过探究变量之间的关系来检验客观理论。这些变量是可以被测量的,通常是用专门工具来进行测量,如此得到的数值型数据就可以用统计方法进行分析。定量研究的最终书面报告有一个固定的结构形式:引言、文献和理论、研究方法、结果、讨论。与定性研究者不一样的是,定量研究者假定:理论需要沿着演绎逻辑进行检验,应该防止个体偏见,应该对其他或逆事实性的解释加以控制,研究结果应当能被推论到其他场景中或可被复制。

  • 混合方法研究既收集定量数据也收集定性数据,把两种数据整合在一起,其研究设计可能同时涉及多个哲学假定和理论框架。混合方法探究的核心假定是,把定性数据和定量数据整合在一起,会得到一些单独使用这两种研究方法所不能获得的信息。

以上定义中的每一条都包含了大量的信息。本书将对这些定义分别加以讨论,使你有一种层层推进、拨开云雾见青天的感觉。

研究路向的三个组成部分


在以上定义中,每个定义都有两个重要组成部分:一是哲学假定,二是不同的的路向方法或程序。广义上的研究路向指的是要撰写的开题报告或研究计划,其将哲学、研究设计以及具体研究方法交织在一起。我们用图1.1所示的框架来解释这三部分之间的交互关系。再重申一下,在设计一项研究时,研究者需要考虑自己在研究中所采用的哲学世界观假定是什么,与该世界观相关的研究设计是什么,要用什么样的具体研究方法或程序来把抽象的研究路向转换为具体的实践操作。

世界观


尽管世界观在很大程度上是隐含在研究之中的(Slife & Williams,1995),但不可否认,世界观的确影响着研究实践,因此需要把它(们)摆上台面。我们建议,在撰写开题报告或研究计划时,要把隐藏在自己思想深处的世界观明确地表述出来。这种信息有助于研究者将自己选择定量、定性或混合方法的理由说清楚。在表述世界观时,研究者可以专门用一个小节来讨论以下几个方面的问题:

  • 本研究的世界观
  • 该世界观的基本内涵
  • 该世界观如何影响自己的研究路向

这里的“世界观”的意思是“一组指导研究行动的基本信念”(Guba,1990,p.17)。有人把世界观称为范式(Lincoln,Lynham,&Guba,2011;Mertens,2010),有人称其为认识论和本体论(Crotty,1998),也有人称它为广义研究方法(Neuman,2009)。我们认为,世界观是研究者在开展该研究时所持有的关于世界本质和研究本质的普遍取向。作为个体,研究者的世界观是在自己的学科方向和研究共同体、在自己的导师及老师,以及在自己过去的研究经历的基础上形成的。在这些基础上所产生的学术信念,往往会使研究者个体在自己的研究中持有对定性方法、定量方法或者混合方法的强烈偏好。尽管关于世界观在研究中会如何影响研究者的争论仍然不断,不过这里我们会简明扼要地讨论四种世界观:后实证主义、建构主义、变革主义以及实用主义。在表1.1中,我们给出了每种世界观的主要元素。

研究设计


研究者不仅需选择要用定性方法、定量方法或混合方法开展研究,还要根据这三种路向决定自己的研究类型。研究设计要做的就是在定性方法、定量方法和混合方法这三种路向中选择,进行问题的探究,为研究流程提供具体的方向。也有人把研究设计称为探究策略(Denzin & Lincoln,2011)。这些年来,计算机技术的发展提高了我们分析数据和分析复杂模型的能力,也让研究者能够使用更多的研究设计,因为一些研究者个体也提出了多种开展社会科学研究的流程。我们将在第8章、第9章、第10章的方法部分着重介绍设计的可选择类型,这些都是社会科学中经常被使用的设计。在这里,我们将介绍一些在之后要讨论的设计类型,其也是本书提供的例子所使用的设计类型。表1.2展示了这些设计的概要。

undefined

定量设计


在19世纪后期和整个20世纪,与定量研究相关的探究策略是那些引发后实证主义世界观的策略,它们主要起源于心理学,包括真实验设计和被称作准实验设计的没有那么严格的实验设计(Campbell & Stanley,1963,该参考文献为一部原创性的关于准实验设计的早期论述)。还有一种实验设计叫应用行为分析或单被试实验,即一种在一段时间内对单一个体或少量个体实施实验处理的实验(Cooper,Heron,& Heward,2007;Neuman & McCormick,1995)。还有一种设计是非实验性的定量研究,这是一种原因比较研究。在这种研究中,研究者根据已经发生的原因(或自变量)对两个或两个以上的组进行比较。还有一种非实验性的研究是相关设计。在这种设计中,研究者用相关性统计量来描述和测量两个或多个变量或多组分数之间的关联程度或关系(Creswell,2012)。在结构方程模型、多层线性模型和logistic回归技术中,相关设计已经开始阐述变量之间更为复杂的关系。最近,定量策略也运用了涉及许多变量和处理的复杂实验方法(如析因设计和重复测量设计)。各种设计经常使用在一定时期内收集的纵向数据以检验观点和趋势的发展。

定量设计还包括精细结构方程模型,以便结合因果路径和确定多变量的集体强度。在这里,我们不去讨论所有的定量设计,而是集中讨论调查和实验这两种类型的研究设计。

  • 调查研究旨在通过研究某一总体的样本,对该总体的趋势、态度或观点进行量化或数值描述。其包括使用问卷或结构化访谈来收集数据的横断面研究和纵向研究,目的是把样本研究的结果推广到总体(Fowler,2008)。
  • 实验研究旨在确定特定处理对结果是否有影响。研究者通过对一组被试进行特定处理而不对另一组进行处理,确定两组被试在结果变量上的得分是否有显著不同,从而达到估量处理是否影响结果的目的。实验包括随机将被试分配到实验处理环境的真实验设计和不使用随机分配的准实验设计(Keppel,1991)。准实验设计包括单被试实验设计。

定性设计


从20世纪90年代到21世纪,定性研究的数量和类型变得可观。定性研究的历史渊源包括人类学、社会学、人文学科以及评价学。总结各种定性研究方法和讨论某种具体定性研究完整流程的著作也随处可见(Creswell & Poth,2018)。例如,克兰迪宁和康奈利(Clandinin & Connelly,2000)告诉我们叙事研究者都做了什么工作;穆斯塔卡斯(Moustakas,1994)讨论了现象学方法的哲学原理和步骤;卡麦兹(Charmaz,2006)、科宾和斯特劳斯(Corbin & Strauss,2007,2015)、斯特劳斯和科宾(Strauss & Corbin,1990,1998)提出了扎根理论的流程;费特曼(Fetterman,2010)和沃尔科特(Wolcott,2008)对民族志的流程以及民族志的许多特征和研究策略进行了总结;斯塔克(Stake,1995)和殷(Yin,2009,2012,2014)也提出了案例研究的步骤。在本书中,我们从以下策略中提取出一些例子,因为我们认识到,像参与式行动研究(Kemmis & McTaggart,2000)、话语分析(Cheek,2004)和其他一些未曾被提及的方法,也是进行定性研究的可行方略。

  • 叙事研究是一种源自人文学科的研究设计。在调查中,研究者要对研究个体的生活进行考察,要让一个或几个个体讲述自己的生活故事(Riessman,2008)。研究者通常要对这些故事进行复述或按照时间顺序进行重构。通常,最后的叙事会把参与者关于自己生活的观点与研究者对于生活的观点结合在一起,形成一个由双方共同协作而成的叙事(Clandinin & Connelly,2000)。

  • 现象学研究是一种源自哲学和心理学的研究设计。在研究中,研究者要描述参与者对某种现象的生活体验。这种描述在揭示多个都经历过该现象的个体的经验本质中达到顶点。这种设计有很强的哲学基础,通常需要进行访谈(Giorgi,2009;Moustakas,1994)。

  • 扎根理论是一种源自社会学的研究设计,其目标是推演出扎根于参与者观点的关于过程、行动或互动的一般抽象理论。这一过程要求在多阶段收集数据,并对信息范畴及其之间的相互关系进行多次提炼(Charmaz,2006;Corbin& Strauss,2007,2015)。

  • 民族志是一种源自人类学和社会学的研究设计。该设计的研究内容是行为、语言和行动的共同模式;研究对象是未受其他文化影响的文化群体;研究条件和方法是在自然场景中进行长期观察;收集数据的手段通常是观察和访谈。

  • 案例研究涉及许多领域,尤其是评价学领域。在案例研究中,研究者会对个别案例进行深入分析。案例通常是一个项目、一个事件、一项活动、一个过程、一个或几个个体。案例以时间和活动为界限,研究者在持续的一段时间内会用各种数据收集程序收集详细的信息(Stake,1995;Yin,2009,2012,2014)。

    混合方法设计


混合方法会在一项研究中把定性和定量方法及其数据组合或整合起来使用。定性数据往往是开放式的,没有预先设定的答案;定量数据则通常涉及封闭式的答案,如调查问卷或心理测量工具中的答案选项。我们今天所

知道的混合方法研究


始于20世纪80年代中后期。不过,它的起源要更早一些。1959年,坎贝尔和菲斯克(Campbell & Fisk,1959)就采用多种方法研究心理特质,只是当时他们所用的方法都是定量测量。他们的研究促使其他人开始收集多种形式的数据,如在传统的调查中收集观察和访谈这样的定性数据(Sieber,1973)。关于多重方法(现在称混合方法)价值的早期思想基础是这样的一种理念:所有方法都有自身的偏见和弱点,通过既收集定量数据又收集定性数据的方法,我们就可以抵消每种数据形式的不足。于是,便诞生了对数据来源进行三角验证这种寻求定性方法和定量方法收敛点的手段(Jick,1979)。到了20世纪90年代初,混合方法改变了方向,开始对定量数据和定性数据进行系统整合,同时也出现了通过不同研究设计来整合数据的想法。这些类型的设计在一本2003年出版的大部头的参考手册中有广泛讨论,该手册的第2版于2010年出版(Tashakkori & Teddlie,2010)。扩展混合方法的方法有很多,主要介绍如下:

  • 把定量和定性数据整合在一起的方法有很多,其中一种是用一个数据库来检验另一个数据库的准确性(效度)。
  • 用一个数据库来帮助解释另一个数据库,因为一个数据库所能探讨的问题类型与另一个数据库的问题类型不同。
  • 当研究工具不适合某个样本或总体时,可借助一个数据库设计出更好的测量工具。
  • 一个数据库可以建立在其他数据库的基础之上。在纵向研究的过程中,可以将一个数据库和另一个数据库交替使用。

进而,研究者可以先制订设计方案,然后把注释添加上去,以帮助读者正确理解设计,于是,设计面临的挑战出现了(Creswell & PlanoClark,2011,2018)。今天,人们正在广泛讨论一些实践问题,例如,“优秀”的混合方法研究示例和评价标准、以团队形式开展这种探究模式的实用性、把混合方法扩展到有关其他国家和学科的讨论。尽管在混合方法领域中有许多设计,但下面我们仅重点介绍在当今社会科学和健康科学中使用的三种主要设计。

  • 一致性平行设计要求研究者合并定量和定性数据,从而对研究问题进行全面分析。在这种设计中,研究者通常会在大致相同的时间段里同时收集两种形式的数据,然后在解释整体结果时对信息加以整合。在这种设计中,研究者要对出现的矛盾或不一致进行说明或进一步探讨。

  • 解释性时序设计要求研究者首先进行定量研究,对结果进行分析,然后在定量结果的基础上用定性研究对结果进行更详细的解读。之所以把这种方法看作解释性的,是因为要用定性数据对最初的定量结果进行进一步解读。这种方法之所以是时序性的,是因为先是定量阶段,再是定性阶段。这种类型的设计在偏向定量的领域很受欢迎(所以项目始于定量研究),但这种设计也面临挑战:如何确定有待进一步探究的定量结果、研究每个阶段的样本量不相等。

  • 探索性时序设计的阶段顺序与解释性时序的阶段顺序相反。在探索性时序设计中,研究者首先在定性阶段探究参与者的观点,然后将收集、分析的数据和信息带到定量的第二阶段。定性阶段有助于设计最适合样本的研究方式、为接下来的定量阶段开发适合的测量工具、设计实验的干预措施、设计应用程序或网站,或是识别需在定量阶段使用的变量。这种设计面临的特殊挑战在于定性研究发现的合理使用和不同研究阶段样本的选择。

  • 这些基础或核心设计可被用于更复杂的混合方法策略。核心设计可以增强实验效果,例如,在实验后收集定性数据,以帮助解释定量结果。也可以在案例研究框架中使用核心设计,这样便可以通过演绎逻辑把案例记录下来,或者生成有待进一步分析的案例。这些基本设计可以为社会公正或权力问题(参见第3章)的理论研究提供信息帮助,因为这些设计提供的是同时包含定量和定性数据的总体视角。也可以在评价学流程的不同阶段使用核心设计,包括需求评估、项目检验或实验干预。

研究方法


研究框架中的第三个主要元素是具体的研究方法,包括研究者为拟开展的研究所提议的数据收集、分析、解读的形式。如表1.3所示,全面考虑数据收集的各种可能性并合理使用这些方法非常有用,例如,考虑这些方法的先决性程度、使用封闭式问题还是开放式问题、关注数值型数据分析还是非数值型数据分析。在第8章到第10章中,我们会进一步讨论这些方法。

研究者会用测量工具或测验收集数据(例如,一组关于自尊态度的问题)或者用行为清单收集数据(例如,对从事复杂技术工作的工人进行观察)。从连续统的一端来说,数据收集可能涉及来到研究地点,观察个体的行为,而不用预先确定好的问题提问或是进行访谈,允许个体放开谈论某个话题,基本上没有设置具体问题。研究方法选择的转折点在于,是在研究之前就确定好要收集的信息的具体类型,还是让信息类型通过参与者浮现出来。此外,所分析的数据类型可能是用工具量表收集到的数值信息,也可能是记录和报告参与者“声音”的文本资料。研究者要对统计结果进行解释,或者对从数据中浮现而出的主题或模式进行解读。在有些形式的研究中,既要对定量数据,也要对定性数据进行收集、分析和解读。开放式的观察可以对测量数据进行补充加强,或者,在普查之后研究者也可以进行深度的探索性访谈。在混合方法研究中,研究者对定量和定性数据都要进行推论。

undefined

研究路向:世界观、设计、方法

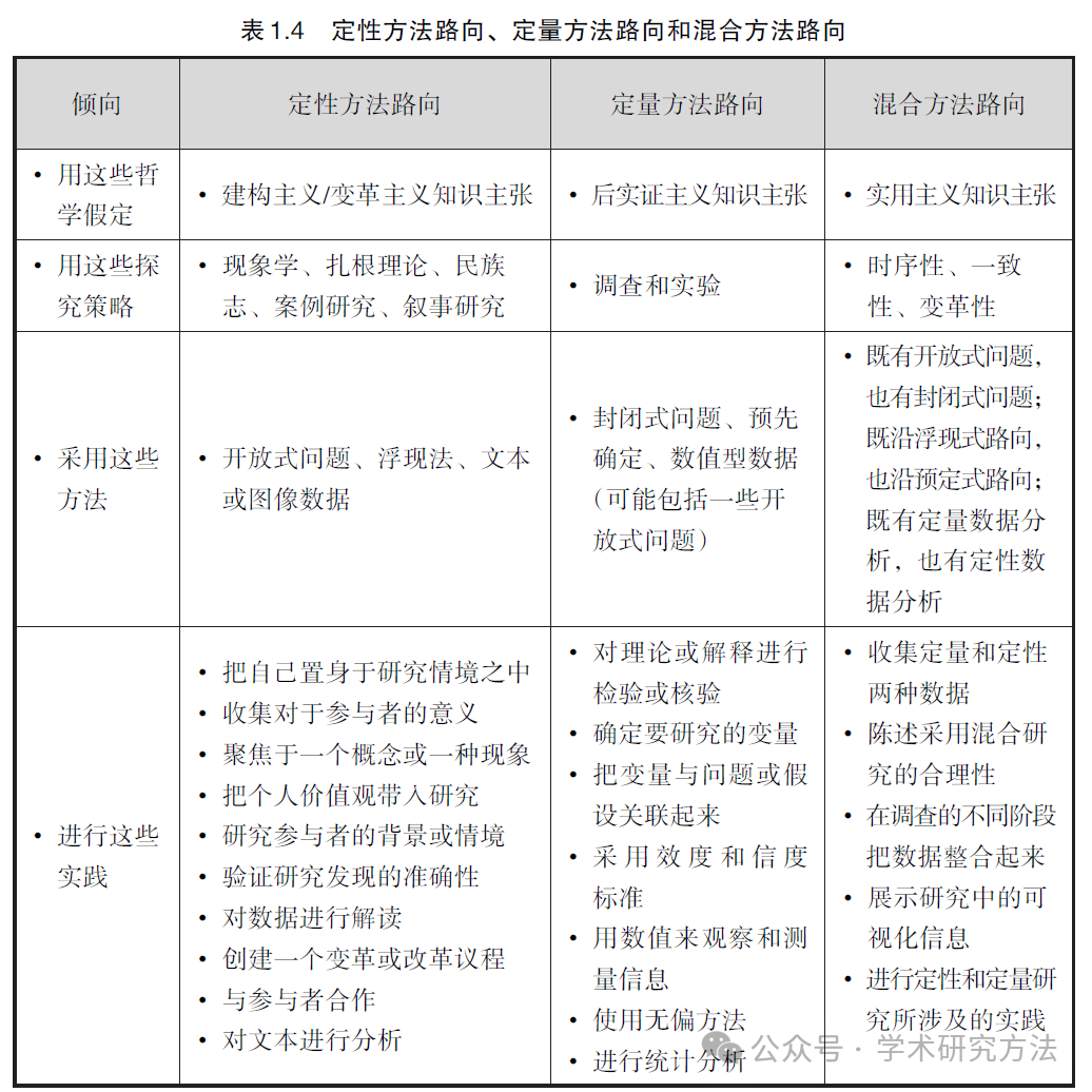
世界观、设计、方法都能影响研究的路向。路向可能偏定量、偏定性或偏混合。表1.4列出的区别对于选择路向可能非常有用。该表还纳入了在三种不同路向下研究者所需要做的工作,这些工作就是之后各章要强调的内容。通过一个典型的研究场景就可以清楚地看到这三个元素是如何在一项研究设计中被结合起来的。

  • 定量方法路向:后实证主义世界观、实验设计、态度的前测和后测测量
在这种情景下,研究者通过确定狭义假设和收集数据,对假设进行支持或反驳,从而对理论进行检验。研究者采用实验设计,在实验处理实施前后分别对被试的态度进行测量。研究者用测量态度的工具收集数据,用统计和假设检验的方法对信息进行分析。

  • 定性方法路向:建构主义世界观、民族志设计、行为观察
在这种情况下,研究者力图通过参与者的视角来确立现象的意义。这意味着研究者要确定一个文化共享群体,研究该群体如何随着时间的推移发展出共享的行为模式(即民族志)。用这种方法收集数据的关键要素之一是观察参与者参与活动时的行为。

  • 定性方法路向:变革主义世界观、叙事设计、开放式访谈
在这类研究中,研究者是要对有关个体受压迫的事宜进行考察。为此,需使用叙事研究的方略收集有关个体受压迫的故事。要对个体进行一定长度的访谈,以确定他们是如何亲身经历压迫的。

  • 混合方法路向:实用主义世界观、先收集定量数据再收集定性数据
这类研究的基础假定是收集不同类型的数据能让人们最全面地了解研究问题,只收集定量数据做不到这一点,只收集定性数据也做不到。研究者在一开始先做一个广泛的调查,以便把结果推广到总体。然后,在第二阶段,研究者重点通过开放式的定性访谈收集参与者的详细观点,以对定量调查结果进行解释。

undefined

选择研究路向的标准

既然有定性方法、定量方法、混合方法三种路向可以选择,那么,在设计一项研究时,研究者应如何决定要选用这种路向,而不是那种呢?除了世界观、设计和方法外,还要考虑拟探究的研究课题、研究者的个体经历、研究报告的受众。

研究课题


研究课题就是在研究中要讨论或解决的议题,如种族歧视议题。在第5章中,我们会深入讨论这个问题。研究课题可能是文献中的空白,是文献中研究结果间的冲突,是在文献中一直被忽视的主题;也可能源自让更多边缘化参与者发声的需求;还可能是在职场、家庭、社区等场景中发现的“真实生活”的问题。有些类型的社会研究课题需要使用特定的研究路向。例如,如果研究课题需要(a)确定影响结果的因素,(b)考量干预的效用,(c)了解结果的最佳预测因素,那么定量方法是最好的选择。定量方法也是验证理论或解释的最佳选择。相反,如果需要探索和了解一个概念或现象的原因,有关的研究甚少,涉及欠研究样本,那么就值得用定性方法。定性研究特别有用的情况是,研究者根本不知道要研究哪些重要变因。之所以需要使用定性方法,是因为研究的是新主题,从未用某个样本或人群研究过有关问题,现有理论并不适用于研究所涉及的特定样本或人群(Morse,1991)。如果只用定量方法或定性方法不足以达成对研究课题最佳的理解,而结合定量研究和定性研究(及其数据)的优点能让我们做到这一点,那么混合方法设计就很有用。例如,研究者可能既想把研究结果推广到总体,还想把个体对某现象或概念意义的观点挖掘出来。在混合方法研究中,研究者先进行一般性探究,以确定需要对哪些变量进行研究,然后用大样本来研究这些变量。另一种做法是,研究者可能先对大量的个体进行调查,然后再对少数参与者进行后续调查,从而得到他们对该主题的具体看法和意见。事实证明,在这些情况下,既收集封闭式的定量数据又收集开放式的定性数据有很大优势。

个人经历


研究者个人所受的训练和经历也会影响他们选择什么样的研究路向。一个受过技术写作、科研写作、统计学和统计软件训练并熟悉定量研究的人,很可能会选择定量设计。相反,喜欢以文学方式写作或喜欢进行个体访谈或近距离观察的人,定性方法的吸引力可能更大。采用混合方法的研究者,必然既熟悉定量研究又熟悉定性研究。这类研究者还要有充分的时间资源收集和分析定量以及定性数据。

由于定量研究是传统的研究模式,所以有现成的、精心设计的流程和规则可用。采用这种高度系统化的定量研究流程时,研究者可能会感觉更舒适一些。而且,在有些人心里,用定性路向和变革主义路向来挑战那些已被学界接受的研究路向,会让他们感觉很不舒服。不过话又说回来,定性方法为研究者留有很大的创新余地,研究者可以更多地在自己设计的框架内开展研究工作。定性研究的报告更像创意写作,风格更像文学作品,有些人可能更喜欢这种形式的写作。对于那些研究社会正义或社区参与的研究者来说,定性方法通常是最好的选择,尽管这种形式的研究也可能包含混合方法设计。

因为开展混合方法研究时需要收集和分析定量、定性两种数据,所以花的时间会多一些。这类设计适合既乐于定性研究,也安于定量研究的研究者,同时他们还要有能力进行定性研究和定量研究。

读者群体


最后要指出的是,任何研究,其成果都要呈现给那些接受自己研究的读者群体。这些群体可能是期刊编辑和读者、教师委员会成员、学术会议参会人员或本领域内的同行。作为学生,应该考虑自己的导师通常支持和使用哪些路向。这些读者群体有关定量、定性或混合方法研究的经历,可能会影响研究者的研究设计决策。




-END-  


▍文章转自:量化研究方法

▍来源链接:方法|学术研究的三种基本路向

免责声明:版权归原作者及原平台所有,本文转载仅仅是出于传播信息的需要;如本站内容不妥,或者有侵权之嫌,请联系删除。