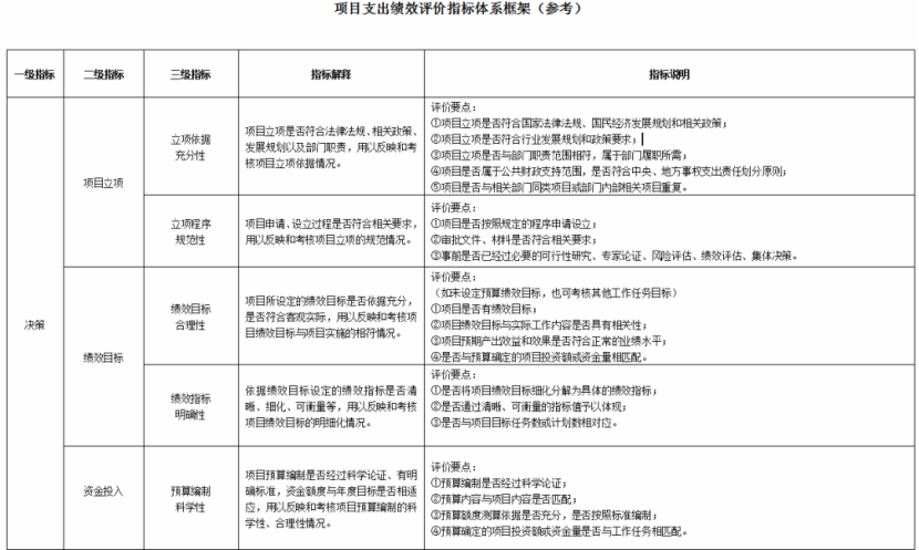
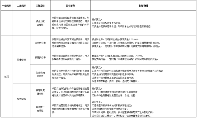
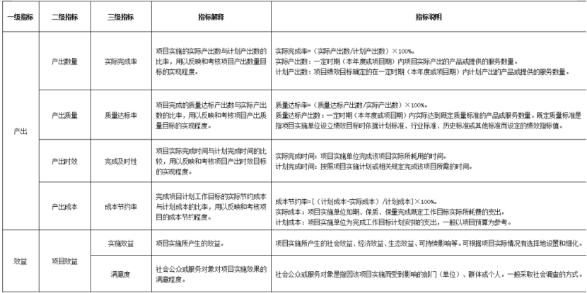
参考 | 项目支出绩效评价指标体系框架
发布日期:2026-03-12 作者:施柏铨 来源: 科研经费 点击:
附件1:

附件2:



附件3:
项目支出绩效评价报告
(参考提纲)
一、基本情况
(一)项目概况。包括项目背景、主要内容及实施情况、资金投入和使用情况等。
(二)项目绩效目标。包括总体目标和阶段性目标。
二、绩效评价工作开展情况
(一)绩效评价目的、对象和范围。
(二)绩效评价原则、评价指标体系(附表说明)、评价方法、评价标准等。
(三)绩效评价工作过程。
三、综合评价情况及评价结论(附相关评分表)
四、绩效评价指标分析
(一)项目决策情况。
(二)项目过程情况。
(三)项目产出情况。
(四)项目效益情况。
五、主要经验及做法、存在的问题及原因分析
六、有关建议
七、其他需要说明的问题