内蒙电子商务学院
通知公告
当前位置: 系部首页 · 通知公告 · 正文
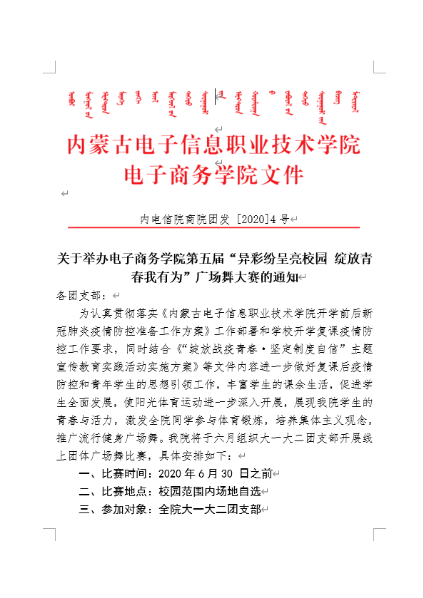
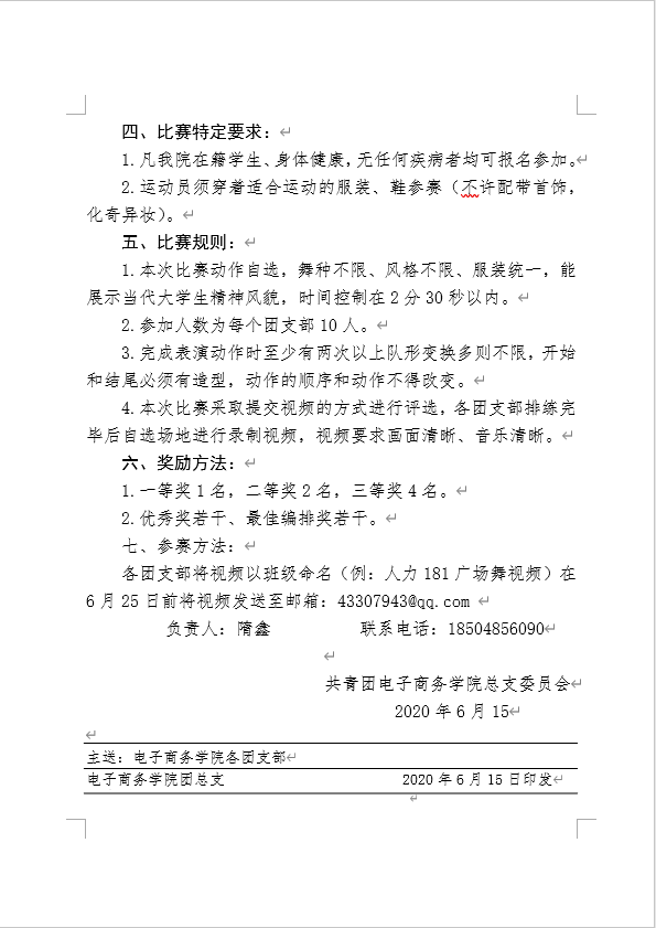
关于举办电子商务学院第五届“异彩纷呈亮校园 绽放青春我有为”广场舞大赛的通知
日期:2020-06-15 信息来源: 点击数:

上一条: 关于选聘电子商务学院2020级 新生团支部班级助理的通知
下一条: 电子商务学院团总支关于组织各团支部申报 2019年度“两红两优”“校园十佳先进个人”“团属学生组织及个人”工作的通知


Copyrights 内蒙古电子信息职业技术学院 电子商务系 All rights reserved

主办单位:内蒙古电子信息职业技术学院 服务电话:0471-4909963   E-mail:dzxydszxy@163.com