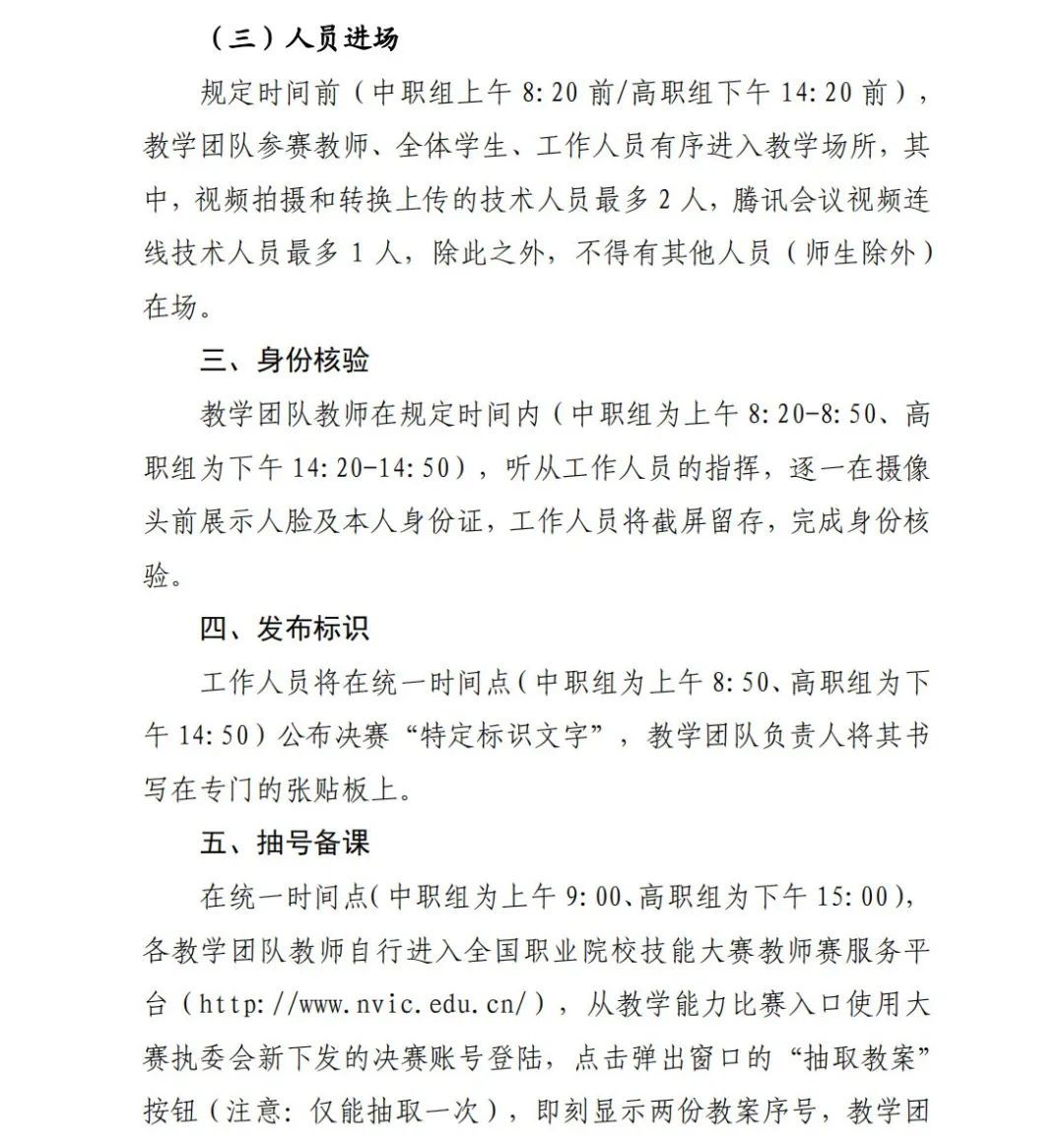
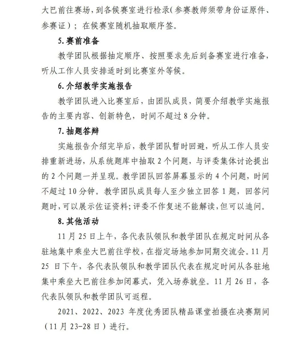
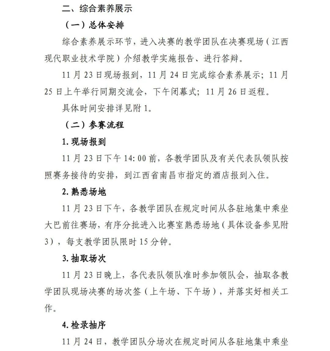
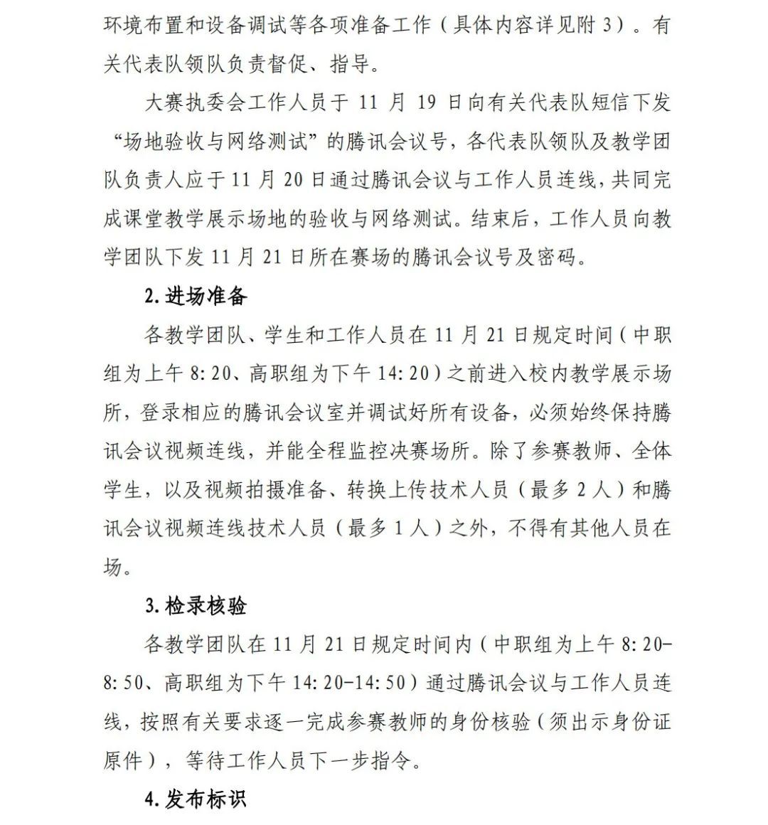
设为首页 | 加入收藏

思政资讯

当前位置: 首页 >> 思政资讯 >> 正文



关于举办2023年全国职业院校技能大赛教学能力比赛决赛有关事项的通知
日期: 2023-11-14      信息来源:      点击数:

关于举办2023年全国职业院校技能大赛教学能力比赛决赛有关事项的通知


赛执委函〔2023〕33号


各省、自治区、直辖市教育厅(教委),新疆生产建设兵团教育局,各计划单列市教育局,有关单位:



根据《关于举办2023年全国职业院校技能大赛教学能力比赛的通知》要求,大赛执委会组织完成了2023年全国职业院校技能大赛教学能力比赛网络初评。根据工作安排,定于2023年11月下旬举办决赛,现就有关事项通知如下。




一、比赛方式

决赛分为课堂教学展示和综合素养展示两个环节。课堂教学展示环节由各教学团队在校内场所录制教学展示视频;综合素养展示环节由各教学团队在决赛现场完成教学实施报告介绍及答辩。




二、比赛时间与地点




(一)时间

决赛时间:2023年11月20日—26日。

课堂教学展示时间:2023年11月21日,上午中职组比赛、下午高职组(含职教本科)比赛。

综合素养展示时间:2023年11月24日,中、高职组同时进行。




(二)地点




课堂教学展示地点:教学团队校内教学展示场所。

综合素养展示地点:江西现代职业技术学院(江西省南昌市高新区紫阳大道338号)。




三、其他事项

1.各参赛教学团队要根据《2023年全国职业院校技能大赛教学能力比赛决赛方案》(见附件)执行相关规定及要求。

2.各代表队领队、参赛团队等相关人员差旅自付,食宿统一安排,费用自理。




3.联系方式:

大赛执委会办公室 010-58556742,jxnlbs@chinaskills-jsw.org

大赛组委会秘书处 010-66096809,jxjc@moe.edu.cn




全国职业院校技能大赛执行委员会

(教育部职业教育发展中心代章)

2023年11月10日


附件:2023年全国职业院校技能大赛教学能力比赛决赛方案



附  件







来源:全国职业院校技能大赛教学能力比赛官网


©1999-2021 内蒙古电子信息职业技术学院 版权所有

地址:内蒙古自治区呼和浩特市赛罕区苏尔干街8号