设为首页
|
加入收藏
首页
思政资讯
学习资料
视频点播
优秀教师
思政互动
易班优课
思政资讯
当前位置:
首页
>>
思政资讯
>> 正文
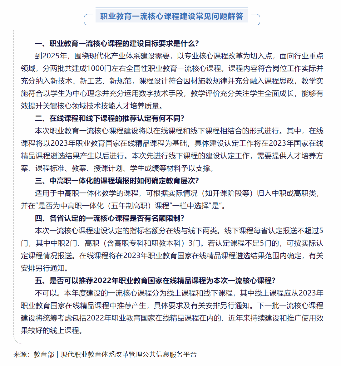
职业教育一流核心课程建设常见问题解答
日期: 2023-08-26 信息来源: 点击数:
©1999-2021 内蒙古电子信息职业技术学院 版权所有
地址:内蒙古自治区呼和浩特市赛罕区苏尔干街8号